
网上流行的一篇文章:
“如果我知道后来这么痛,当初就不会伸手”:爱情的风险评估与东亚式趋利避害研究
找到了这篇文章,分享给大家
作者:
我鸟都不鸟你 (早八谁发明的好有意思研究院)
摘要:
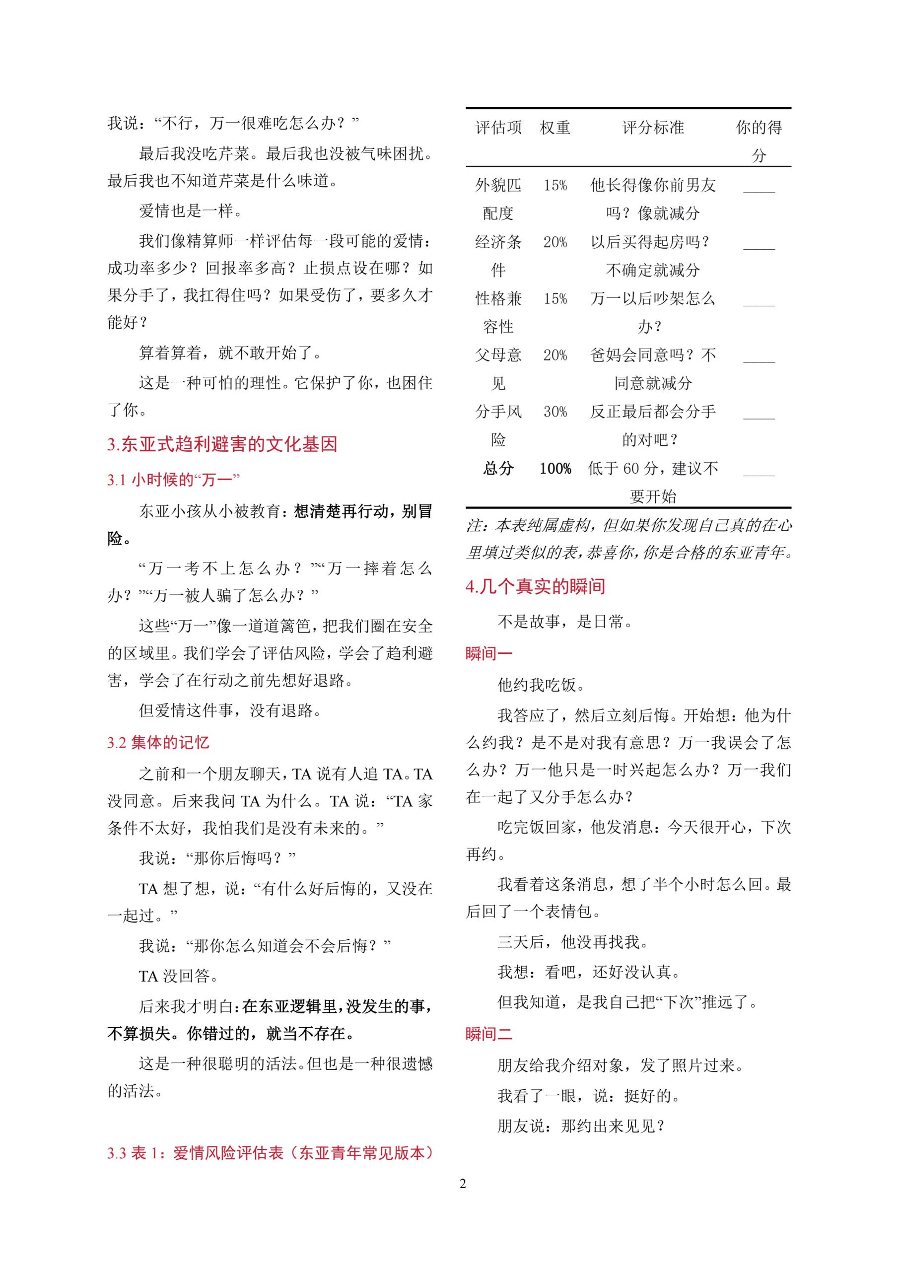
东亚青年最擅长一件事:在爱情还没开始的时候,先计算结束的代价。“万一分手怎么办”“万一受伤怎么办”“万一耽误学习/工作/前途怎么办”——算着算着,就不敢开始了。我们用理性保护自己,却活成了最不理性的人:为了避免疼痛,拒绝了所有快乐“如果早知道分手这么痛,当初就不会在一起。”这句话你一定听过,也可能说过。本研究针对东亚青年在爱情中的“风险评估”行为,通过对身边真实经历的观察和自省,发现:东亚式趋利避害已经渗透到情感领域,我们像精算师一样评估每一段可能的爱情——成功率、回报率、止损点。结果呢?我们用理性保护自己,却活成了最不理性的人:为了避免结束,避免了一切开始。
关键词:
爱情风险评估,东亚式趋利避害,情感避险综合征,避免开始,存在主义悖论
文章地址:https://rubbish-journal.org/zh/articles/ec5f8b65-6a80-42aa-bcc7-5369146fb9b3




